Jumat, 22 Mei 2009

Pemancar FM Part 2 ( VCO = Voltage Controlled Oscillator )

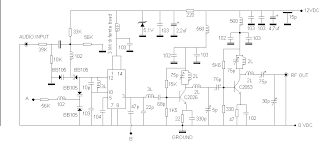
Pada bahasan VCO part 1 mempergunakan fet j310, pada part 2 ini mempergunakan IC MC1648, IC ini sekarang susah dicari dapasaran bebas. Tetapi sebaiknya Anda mencoba sebab dengan vco memakai ic ini Anda dapat mebedakan baik kualitas audio maupun keruncingan daya pancar yang lebih runcing. Bagi Anda yang terbiasa dengan bandwith pemancar yang lebar mungkin tidak akan cocok dengan vco type ini

Untuk membuat vco type ini agak sulit terutama dalam membuat komponen yang dilingakri biru. yaitu varalel antara lilitan dan variable capasitor. Untuk yang dilingakri merah yaitu koker ferrite yang dililit sebanyak 3 lilit

Tidak ada komentar:

Posting Komentar